座機:027-87580888
手機:18971233215
傳真:027-87580883
郵箱:didareneng@163.com
地址: 武漢市洪山區魯磨路388號中國地質大學校內(武漢)
產業技術研究深部地熱鉆探鉆井工藝研究
文章來源:地大熱能 發布作者:林圣明,楊忠彥 發表時間:2025-04-27 10:54:53瀏覽次數:913
地熱是一種清潔、可再生的能源,深部地熱能的開發對于實現低碳經濟、應對氣候變化具有極其重要的意義。地熱能的開發需要深部地熱鉆探技術的支持, 而深部地熱鉆探鉆井工藝的研究是深部地熱能開發的關鍵技術之一。
我國開發利用地熱資源已有50余年,共有數百個城市滿足開發地熱能的條件。劉偉莉等對干熱巖地熱能鉆井開發過程中容易遇到的多種問題進行詳細分析,提出了適用于我國的干熱巖鉆井技術;申云飛等率先在工程中使用了分段水力壓裂工藝,結果表明,該鉆井工藝可以使山區缺水地區的地熱井出水量提高3倍;宋繼偉等對貴州喀斯特地貌的地熱鉆探技術進行研究,解決了螺桿鉆井和氣動鉆井技術在喀斯特地區應用困難的問題;李勇等同樣針對貴州巖溶發達,地熱鉆井施工難度大的問題進行研究,分析了硫化瀝青的護壁機理,提出了適合貴州地質的鉆井液配方;馬曉東以水熱型地熱能鉆井為研究對象,通過對地質條件、斷層特征、含水層分布特點的分析,選出了最優的鉆井位置。
現有的研究中,鉆井的手段單一,效率較低;因此,本文以我國某典型地熱資源含量豐富的山區為研究對象,開展了地熱能鉆井技術研究,提出新的鉆井施工工藝,提高施工效率,為類似工程提供技術支撐。
1工程概況
本文以我國某一地熱資源蘊含量豐富的山區作為試驗場地。該區域儲能巖層主要有兩種類型:裂隙巖溶型和裂隙型,其中前者的地熱能儲藏深度變化較大, 頂板埋深范圍為350~2100m,底板埋深范圍為1300~ 5000m,該巖層中地質構造變化較大,鉆井容易吸水膨脹,導致成井難度大;后者地層較為簡單,主要為第四系和新近系。該區域具體的地層分類情況如表1所示。
2氣舉反循環鉆井工藝
在我國,地熱鉆探鉆井的深度通常為1000~4000m, 在裂隙、巖溶等地質構造較為復雜的地層中,傳統的鉆井技術成井的難度較大,所耗費的資源也較多,在遇到漏失地層時還容易發生卡鉆、埋鉆等事故。而氣舉反循環鉆井工藝可有效解決上述問題。該工藝是將壓縮過的氣動通過特定管道輸送到鉆孔內部并使之與鉆井液充分混合,從而使鉆井液的比重降低。此時的鉆井液在鉆井工具的內外液面處形成了壓力差,鉆井液就可以沿鉆桿返回地面,然后在地面沉淀池中除去鉆井液中的固體之后使其再次流入鉆井內,以此形成一個反循環。
沉沒系數的大小將直接決定著鉆井內外液面壓力差的形成,因此,選擇一個適宜的沉沒系數,對建立循環至關重要。在其他條件允許的情況下,沉沒系數越大越好,通常情況下不應小于0.5。其計算方法按下式進行:
式中:hd——液面以上的鉆桿長度;
hs——液面以下的鉆桿長度。
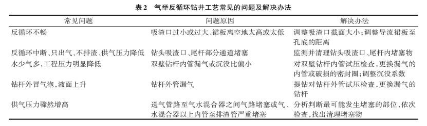
氣舉反循環鉆井工藝并不適用于水敏性地層和漏失嚴重的地層。當鉆探區域地層主要為水敏性較強的巖土體時,鉆井過程中產生的泥土容易聚集在鉆桿內部且不易排出井外,此時容易造成通道堵塞;在漏失嚴重的地層中,鉆井液的損失會有大幅度的上升,導致鉆渣難以排出,從而導致坍塌、卡鉆、埋鉆等危險情況的發生。氣舉反循環鉆井工藝應用過程中常見的問題及解決辦法如表2所示。
3氣動潛孔錘鉆井工藝
試驗場地中,0~25m地層范圍內巖土體的水敏性較強,鉆井過程中產生的鉆渣難以排出井外;在地熱能的主要開采地層中(300m以下),地質構造比較發育, 地質破碎現象也較為明顯,對循環的建立有不利影響。因此,本文采用氣動潛孔錘聯合氣舉反循環工藝, 首先使用氣動潛孔錘,利用高壓空氣在巖體進行成孔操作,該方法能夠有效降低淺層鉆井中反循環鉆井的應用難度,當鉆井深度達到240m左右時換用氣舉反循環鉆井工藝,具體的聯合鉆井流程如表3所示。
3.1氣動潛孔錘鉆井效果
為了能夠將鉆渣帶到井外,氣動的流速需要保持在15~25m/s范圍內,鉆井過程中的進風量計算方法為:
Q≥47K1K 2(D2-d 2)v(2) 式中:Q——進風量(m/min);
K1——鉆孔深度修正系數;
K2——出水量修正系數;
D——鉆孔直徑,m; d——鉆桿直徑,m; v——氣動流速,m/s。
試驗過程中,隨著鉆孔深度的增加,在氣動壓縮機功率恒定的情況下,氣動流速會呈現衰減現象。鉆孔中實際的氣動流速值如表4所示。
度之間的關系曲線,從圖中可以看出,在0~100m深度內,鉆進的平均速度為2.04m/h;在100~240m深度范圍內,鉆進的平均速度為1.38m/h,整體的鉆進速度較為可觀。和常規鉆井施工技術相比,該技術的鉆進效率提升了2倍。但隨著深度的增加,巖石更加堅硬,所以鉆進速度會逐漸下降,在深度達到230m附近時,鉆井的經濟效益下降明顯。
3.2氣舉反循環鉆井效果
本試驗中氣舉反循環鉆井共分為三個階段,第一階段為240~300m深度范圍,第二階段為300~700m深度范圍,第三階段為700~1200m深度范圍。
圖2展示了第一階段和第三階段鉆井速度與鉆井深度間的關系曲線。從圖中可以看出,在采用氣舉反循環鉆井技術后,第一階段的平均鉆進速度為0.59m/h, 整個過程中鉆速的變化較平緩,變化幅度也較小。在第三階段的平均鉆進速度為0.63m/h,與第一階段的平均速度較為接近,但第三階段的變化幅度較為明顯,穩定性較差。
同時,根據第二階段每個鉆頭的使用時間和鉆進距離統計出鉆進速度與鉆頭使用時間之間的關系,如圖3所示。從圖中可以看出,初期鉆進速度較低,但整體上呈現出逐漸上升的趨勢,直到鉆頭無法使用。在鉆頭可使用時間段內,鉆速共經歷了四個階段:上升、 達到峰值、保持穩定、下降。其中最經濟的時間段在0~ 80h內。
4結論
本文介紹了氣舉反循環鉆井工藝及其常見問題和解決辦法,并以某典型地熱資源含量豐富的山區為研究對象,對氣動潛孔錘和氣舉反循環鉆井工藝的鉆井效果進行了研究,得到以下結論:
(1)對于質地較為堅硬和鉆井過程中漏失情況較為嚴重的地層,氣動潛孔鉆井工藝均能夠有效應對,且鉆進速度也能夠保持在1m/h以上;但在鉆進深度超過 200m之后,鉆進速度下降較快,經濟性能也開始降低。
(2)氣舉反循環鉆井工藝適用于深孔鉆井和復雜地層漏失的情況,能夠彌補氣動潛孔錘鉆井工藝的不足。在地層較為堅硬的情況下,鉆頭的使用時間為80~ 100h,平均鉆進速度為0.5~0.8m/h,是常規鉆進工藝鉆速的1.5~3倍,實際效果相對較好。
(3)氣動潛孔錘聯合氣舉反循環鉆井工藝適用于淺層鉆井地層堅硬或破碎分布較廣、鉆孔深度較大且漏失較多的工程中,兩者能夠優勢互補,使整個鉆井的鉆進過程保持在較高的施工效率。
上一篇 > 日土縣溫泉水化學特征及開發利用研究
下一篇 > 地下水水源熱泵建設項目水資源論證研究








