聯系我們
座機:027-87580888
手機:18971233215
傳真:027-87580883
郵箱:didareneng@163.com
地址: 武漢市洪山區魯磨路388號中國地質大學校內(武漢)
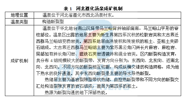
華北地區河北省遵化湯泉
文章來源:地大熱能 發布作者:地大熱能 發表時間:2021-10-25 14:13:47瀏覽次數:3565
上一篇 > 山西省忻州市奇村溫泉
下一篇 > 河北省邯鄲市九龍潭溫泉












