聯系我們
座機:027-87580888
手機:18971233215
傳真:027-87580883
郵箱:didareneng@163.com
地址: 武漢市洪山區魯磨路388號中國地質大學校內(武漢)
華東地區山東省聊城市地熱田
文章來源:地大熱能 發布作者: 發表時間:2021-10-25 14:54:21瀏覽次數:3399
聊城市地處經濟發達的山東省,居魯西,臨河南、河北,位于華東、華北、華中三大行政區交界處,屬于溫帶季風氣候區。
聊城溫泉地處碧野,四周樹木蔥郁,空氣清新。西鄰文物名勝薈萃的聊城市區,東靠古王城和巢父陵遺址,與鳳城湖、四河頭景區融為一體,是聊城風景旅游線上的重要一環,具有較高的旅游開發價值。

聊城是著名的歷史文化名城,文化底蘊非常豐富,文物古跡眾多,自然資源與人文景觀相互交融形成了豐富的旅游資源。特別是聊城城區獨具“江北水城”特色,陳運和詩稱“水養詩,詩養城 城養景,景養人”,享有“中國北方的威尼斯”之稱。
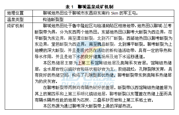
聊城溫泉位于聊城市東南十里軍王屯村,為黃河沖積平原所罕見。該泉地質構造條件較好,泉水來自地表以下789米處的古潛山,水源豐富,流量穩定。出口水溫達49~51℃,并具有較強的自噴能力。溫泉含有多種礦物質,對皮膚病有明顯療效。

圖2 聊城溫泉地風景(A) 圖2 聊城溫泉地風景(B)
聊城溫泉地處碧野,四周樹木蔥郁,空氣清新。西鄰文物名勝薈萃的聊城市區,東靠古王城和巢父陵遺址,與鳳城湖、四河頭景區融為一體,是聊城風景旅游線上的重要一環,具有較高的旅游開發價值。

圖3 聊城溫泉構造示意圖
上一篇 > 安徽省黃山市黃山溫泉
下一篇 > 浙江省金華市溪里溫泉









